Room Reservation Algorithm

Hotel Availability And Room Recommendation Algorithm Mmt By Mohit Goel Makemytrip Engineering Medium

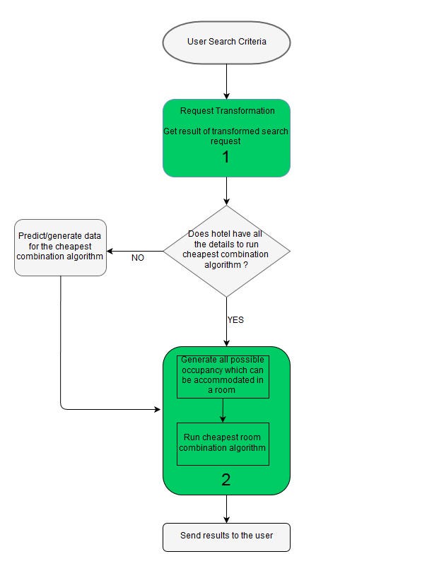
Hotel Availability And Room Recommendation Algorithm Mmt By Mohit Goel Makemytrip Engineering Medium

Hotel Reservation And Room Availability Stack Overflow

Hotel Reservation And Room Availability Stack Overflow

Online Hotel Reservation System Ppt

Online Hotel Reservation System Ppt

Figure 4 From Dijkstra Algorithm Applied Design And Implementation Of A Framework To Find Nearest Hotels And Booking Systems In Iraqi Semantic Scholar

Figure 4 From Dijkstra Algorithm Applied Design And Implementation Of A Framework To Find Nearest Hotels And Booking Systems In Iraqi Semantic Scholar

Optimizing Customer Searching Experience Of Online Hotel Booking By Sequencing Hotel Choices And Selecting Online Reviews A Mathematical Model Approach Sciencedirect

Optimizing Customer Searching Experience Of Online Hotel Booking By Sequencing Hotel Choices And Selecting Online Reviews A Mathematical Model Approach Sciencedirect

Pdf Hotel Reservation Forecasting Using Flexible Soft Computing Techniques A Case Of Study In A Spanish Hotel

Pdf Hotel Reservation Forecasting Using Flexible Soft Computing Techniques A Case Of Study In A Spanish Hotel

Pdf Hotel Reservation Forecasting Using Flexible Soft Computing Techniques A Case Of Study In A Spanish Hotel

I am looking for algorithms for allocating reservations to resources.

Room reservation algorithm.

What they have in common. Front desk o cer and system. Each reservation has a specific unchangeable start and end time. Reserve room now a con rmation will be sent and a reservation id will be generated and sent to the customer figure 2 7.

Reservations will hand over the next day s correspondences to the front desk. Room reservation meeting planning equipment reservation scheduling this add in lets you to create and manage reservation timelines for any kind of company resources in several clicks. Build the cheapest room combination algorithm for our customers the cheapest deal is the best one. This article will provide a brief tutorial in using html css javascript php and mysql to build a simple reservation system.

This could be hotel reservations matched to available rooms meeting reservations matched to available meeting rooms restaurant reservations matched to tables. You can handle also only partially flexible reservations in this manner adding a link from reservation r to a special n precolored node for room n if and only if the reservation can not be realized in room n e g. If customer agrees then goto step 7 else goto step 9 step 7. To help solve this and the problem of hotel availability it made sense to build an.

Display the details about reservation step 9. This maximizes the revenue profit yield. He wants to find out whether there are enough rooms in the hotel to satisfy the demand. It is assumed you are already at least a little familiar with all these technologies and the real purpose here is just to link them all together to accomplish a common task.

The idea is to sort the arrays and keep track of overlaps. This same graph coloring algorithm is used successfully e g. Reserve a room step 8. His hotel has k rooms.

It is good practice to print out next day s arrival list in details like check in and check out date of each guests room type and block status gender. This correspondence will be further checked to ensure all details have been put into computerized reservation system or property management software like opera. Cancellation of rooms step 10. And one of the key paradigm shifts that this new company has performed was that they took financial industry software algorithms traditionally used for predicting derivatives and other complicated financial vehicles and then applying them to hotel room rates and availability.

Pdf Design And Implementation Of Reservation Management System Case Study Grand Ville Hotels

Pdf Design And Implementation Of Reservation Management System Case Study Grand Ville Hotels

Pdf Conference Room Booking System Across Multiple Ministries Department In Different Buildings

Pdf Conference Room Booking System Across Multiple Ministries Department In Different Buildings

Greedy Algorithms Discrete Mathematics Lecture Slides Docsity

Greedy Algorithms Discrete Mathematics Lecture Slides Docsity

Machine Learning Redefines Revenue Management In Hotels Altexsoft

Machine Learning Redefines Revenue Management In Hotels Altexsoft

How To Make A Hotel Booking App The Ultimate Guide Codetiburon

How To Make A Hotel Booking App The Ultimate Guide Codetiburon

Conference Planning Flowchart Accounting Flowchart Symbols Data Flow Diagram For Conference Room Booking System

Conference Planning Flowchart Accounting Flowchart Symbols Data Flow Diagram For Conference Room Booking System

Pdf Dijkstra Algorithm Applied Design And Implementation Of A Framework To Find Nearest Hotels And Booking Systems In Iraqi

Pdf Dijkstra Algorithm Applied Design And Implementation Of A Framework To Find Nearest Hotels And Booking Systems In Iraqi

Best Hotel Booking Apis Altexsoft

Best Hotel Booking Apis Altexsoft

Vertabelo Database Modeler

Vertabelo Database Modeler

Solving Algorithmic Problems The Possibility Of Booking A Hotel Prog World

Solving Algorithmic Problems The Possibility Of Booking A Hotel Prog World

Hotel Reservation System Hotel Reservation Software Hotel Managemen

Hotel Reservation System Hotel Reservation Software Hotel Managemen

Possible Hotel Bookings A Hotel Manager Has To Process N By Teiva Harsanyi Solvingalgo Medium

Possible Hotel Bookings A Hotel Manager Has To Process N By Teiva Harsanyi Solvingalgo Medium

Event Partitioning The Full Wiki Meeting Room Booking System Hotel Website Templates Hotel Website

Event Partitioning The Full Wiki Meeting Room Booking System Hotel Website Templates Hotel Website

Customer Journey Comparison Booking Com Expedia Tripadvisor

Customer Journey Comparison Booking Com Expedia Tripadvisor

Source : pinterest.com